Warning:
JavaScript is turned OFF. None of the links on this page will work until it is reactivated.
If you need help turning JavaScript On, click here.
The Concept Map you are trying to access has information related to:
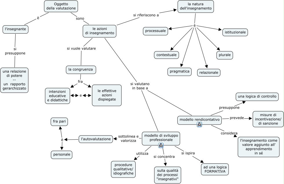
insegnamento, le effettive azioni dispiegate e intenzioni educative e didattiche, la natura dell'insegnamento è pragmatica, modello di sviluppo professionale si concentra sulla qualità dei processi "insegnativi", modello rendicontativo considera l'insegnamento come valore aggiunto all' apprendimento in sé, la natura dell'insegnamento è contestuale, modello di sviluppo professionale sottolinea e valorizza l'autovalutazione, modello di sviluppo professionale si ispira ad una logica FORMATIVA, la natura dell'insegnamento è plurale, Oggetto della valutazione è l'insegnante, l'autovalutazione è personale