Warning:
JavaScript is turned OFF. None of the links on this page will work until it is reactivated.
If you need help turning JavaScript On, click here.
The Concept Map you are trying to access has information related to:
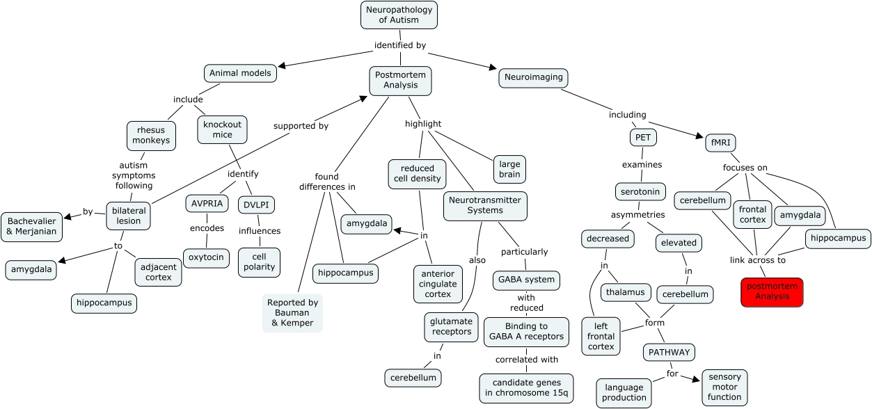
Autism Brain - JDN Rev, glutamate receptors in cerebellum, reduced cell density in amygdala, Reported by Bauman & Kemper found differences in hippocampus, frontal cortex link across to postmortem Analysis, PET examines serotonin, PATHWAY for sensory motor function, fMRI focuses on amygdala, cerebellum link across to postmortem Analysis, bilateral lesion to amygdala, reduced cell density in hippocampus