Warning:
JavaScript is turned OFF. None of the links on this page will work until it is reactivated.
If you need help turning JavaScript On, click here.
The Concept Map you are trying to access has information related to:
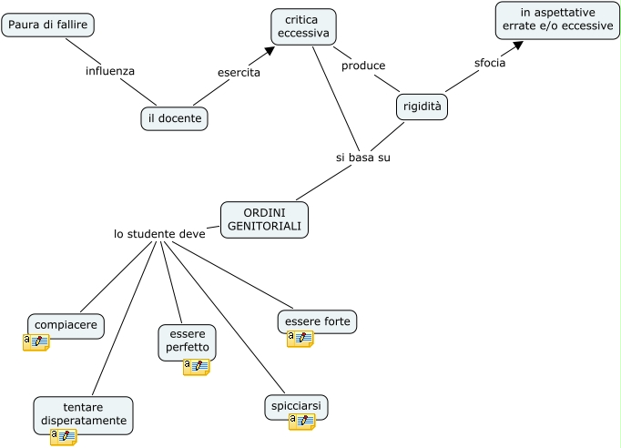
pregiudizieducativi, ORDINI GENITORIALI lo studente deve tentare disperatamente, critica eccessiva si basa su ORDINI GENITORIALI, Paura di fallire influenza il docente, ORDINI GENITORIALI lo studente deve essere perfetto, rigidità sfocia in aspettative errate e/o eccessive, rigidità si basa su ORDINI GENITORIALI, il docente esercita critica eccessiva, ORDINI GENITORIALI lo studente deve essere forte, critica eccessiva produce rigidità, ORDINI GENITORIALI lo studente deve compiacere