Warning:
JavaScript is turned OFF. None of the links on this page will work until it is reactivated.
If you need help turning JavaScript On, click here.
The Concept Map you are trying to access has information related to:
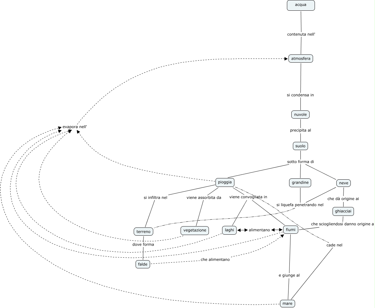
mappa_ciclo_dell_acqua, vegetazione evapora nell' atmosfera, pioggia viene convogliata in laghi, fiumi evapora nell' atmosfera, laghi evapora nell' atmosfera, suolo sotto forma di neve, mare evapora nell' atmosfera, pioggia si infiltra nel terreno, neve che dà origine ai ghiacciai, acqua contenuta nell' atmosfera, pioggia evapora nell' atmosfera