WARNING:
JavaScript is turned OFF. None of the links on this concept map will
work until it is reactivated.
If you need help turning JavaScript On, click here.
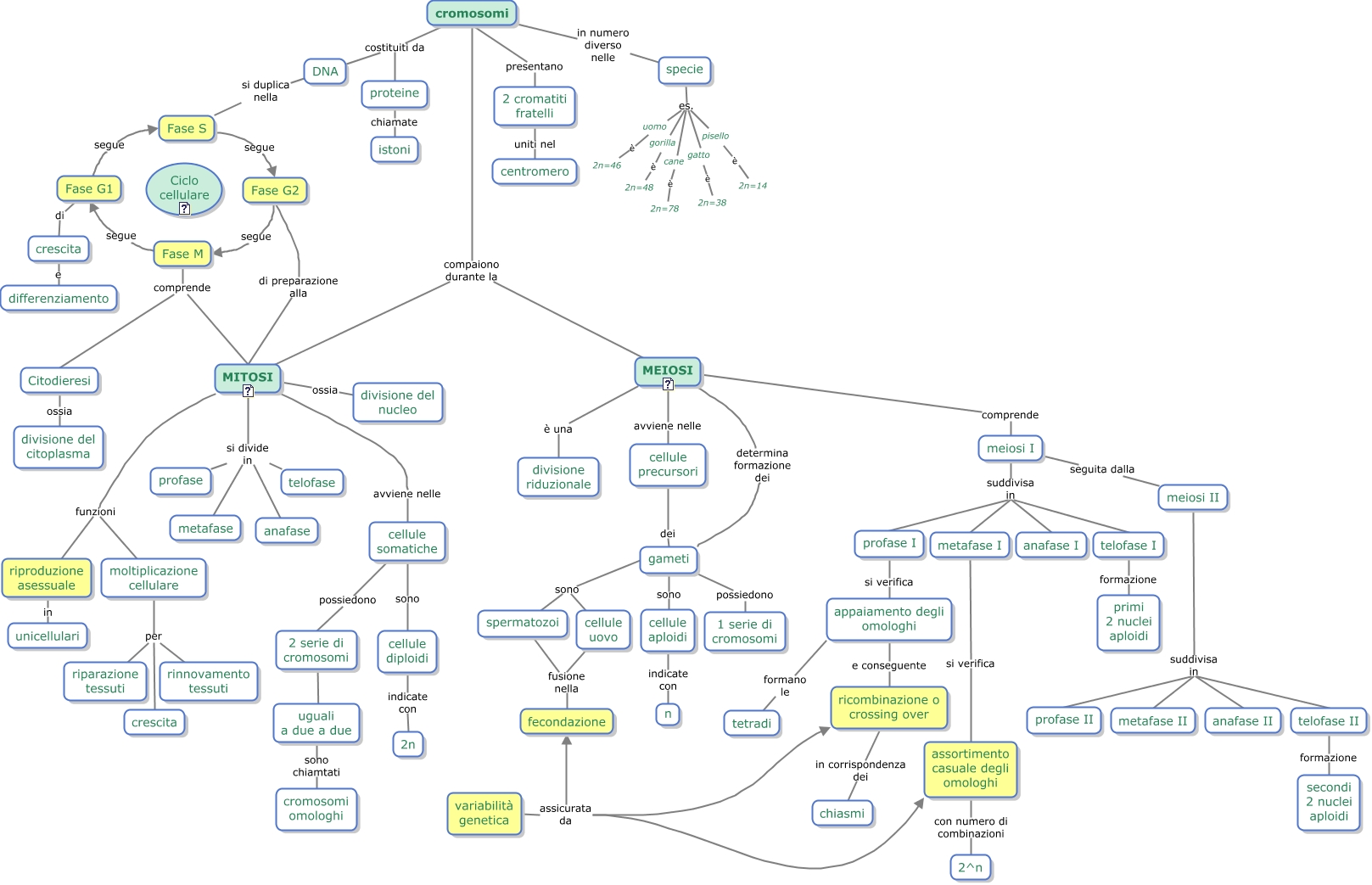
Questa Cmap, creata con IHMC CmapTools, contiene informazioni relative a: mappa_1, meiosi I suddivisa in anafase I, metafase I si verifica assortimento casuale degli omologhi, meiosi II suddivisa in metafase II, riproduzione asessuale in unicellulari, meiosi I suddivisa in telofase I, moltiplicazione cellulare per rinnovamento tessuti, uomo è 2n=46, meiosi I suddivisa in metafase I, MITOSI si divide in anafase, cromosomi presentano 2 cromatiti fratelli, cromosomi compaiono durante la MEIOSI, moltiplicazione cellulare per crescita, specie es. cane, specie es. pisello, cromosomi costituiti da DNA, Fase G2 di preparazione alla MITOSI, 2 serie di cromosomi sono uguali a due a due, profase I si verifica appaiamento degli omologhi, cane è 2n=78, MEIOSI determina formazione dei gameti