Warning:
JavaScript is turned OFF. None of the links on this page will work until it is reactivated.
If you need help turning JavaScript On, click here.
The Concept Map you are trying to access has information related to:
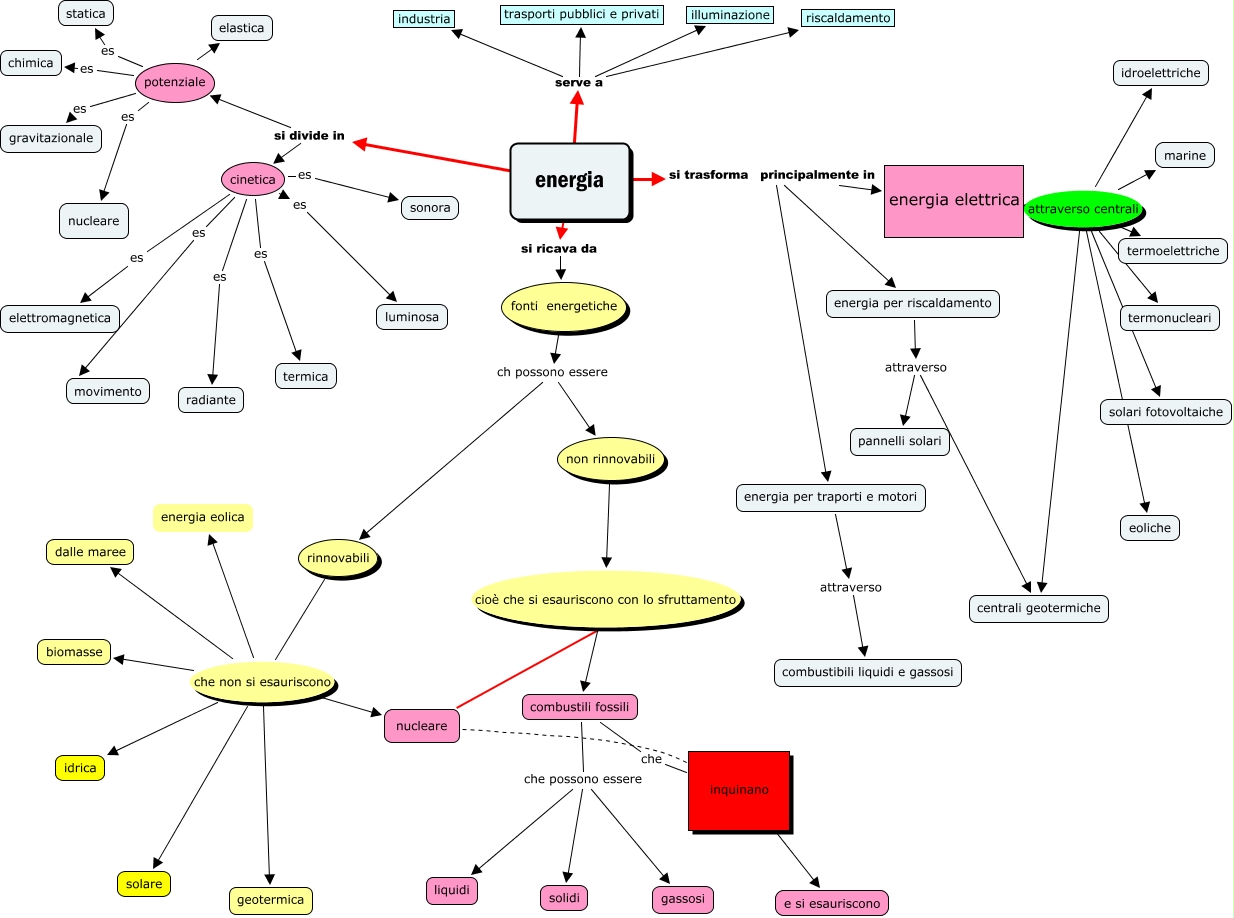
energia, potenziale es gravitazionale, cinetica es elettromagnetica, energia serve a riscaldamento, nucleare cioè che si esauriscono con lo sfruttamento combustili fossili, rinnovabili che non si esauriscono energia eolica, potenziale es nucleare, energia elettrica attraverso centrali marine, combustili fossili che possono essere solidi, energia elettrica attraverso centrali idroelettriche, potenziale es elastica