Warning:
JavaScript is turned OFF. None of the links on this page will work until it is reactivated.
If you need help turning JavaScript On, click here.
The Concept Map you are trying to access has information related to:
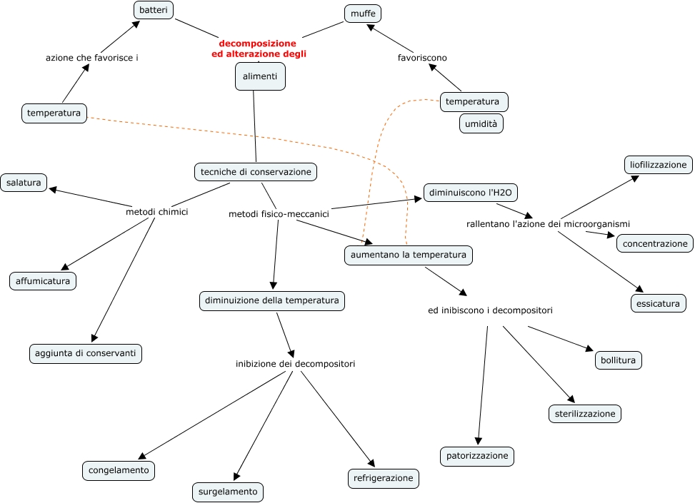
conservazione alimenti, diminuiscono l'H2O rallentano l'azione dei microorganismi liofilizzazione, alimenti ???? tecniche di conservazione, aumentano la temperatura ed inibiscono i decompositori bollitura, aumentano la temperatura ed inibiscono i decompositori patorizzazione, temperatura azione che favorisce i batteri, tecniche di conservazione metodi fisico-meccanici diminuizione della temperatura, temperatura favoriscono muffe, tecniche di conservazione metodi fisico-meccanici aumentano la temperatura, diminuiscono l'H2O rallentano l'azione dei microorganismi essicatura, diminuizione della temperatura inibizione dei decompositori refrigerazione