Warning:
JavaScript is turned OFF. None of the links on this page will work until it is reactivated.
If you need help turning JavaScript On, click here.
The Concept Map you are trying to access has information related to:
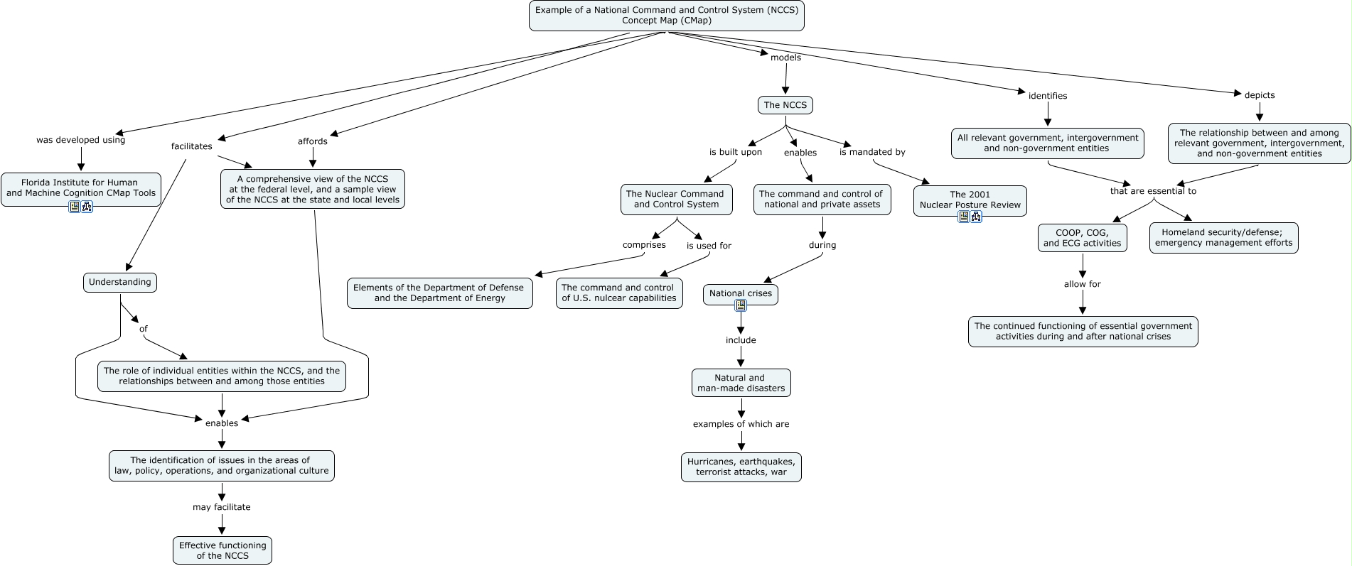
09AUG05_NCCS_CMap, Example of a National Command and Control System (NCCS) Concept Map (CMap) identifies All relevant government, intergovernment and non-government entities, Example of a National Command and Control System (NCCS) Concept Map (CMap) models The NCCS, Example of a National Command and Control System (NCCS) Concept Map (CMap) facilitates A comprehensive view of the NCCS at the federal level, and a sample view of the NCCS at the state and local levels, The relationship between and among relevant government, intergovernment, and non-government entities that are essential to COOP, COG, and ECG activities, The NCCS is built upon The Nuclear Command and Control System, Example of a National Command and Control System (NCCS) Concept Map (CMap) affords A comprehensive view of the NCCS at the federal level, and a sample view of the NCCS at the state and local levels, The NCCS is mandated by The 2001 Nuclear Posture Review, The role of individual entities within the NCCS, and the relationships between and among those entities enables The identification of issues in the areas of law, policy, operations, and organizational culture, COOP, COG, and ECG activities allow for The continued functioning of essential government activities during and after national crises, Natural and man-made disasters examples of which are Hurricanes, earthquakes, terrorist attacks, war