Warning:
JavaScript is turned OFF. None of the links on this page will work until it is reactivated.
If you need help turning JavaScript On, click here.
The Concept Map you are trying to access has information related to:
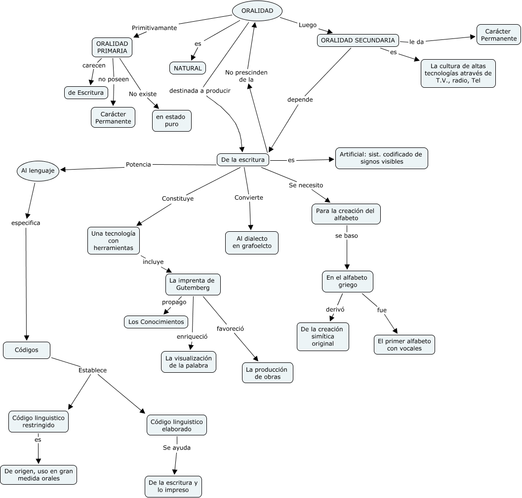
Ong, ORALIDAD PRIMARIA carecen de Escritura, Una tecnología con herramientas incluye La imprenta de Gutemberg, La imprenta de Gutemberg propago Los Conocimientos, ORALIDAD PRIMARIA No existe en estado puro, De la escritura Se necesito Para la creación del alfabeto, Al lenguaje especifica Códigos, De la escritura es Artificial: sist. codificado de signos visibles, De la escritura Convierte Al dialecto en grafoelcto, ORALIDAD destinada a producir De la escritura, Códigos Establece Código linguistico elaborado