Warning:
JavaScript is turned OFF. None of the links on this page will work until it is reactivated.
If you need help turning JavaScript On, click here.
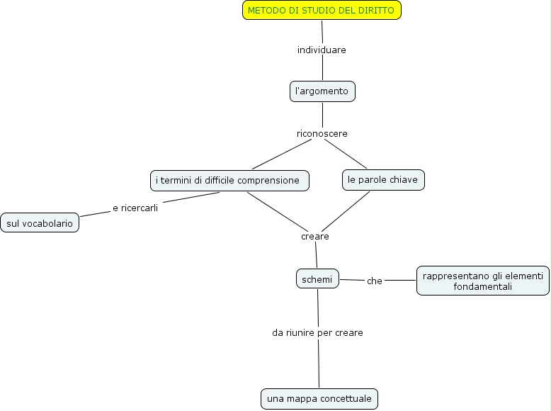
The Concept Map you are trying to access has information related to:
METODO DI STUDIO, schemi da riunire per creare una mappa concettuale, le parole chiave riconoscere l'argomento, l'argomento individuare METODO DI STUDIO DEL DIRITTO, sul vocabolario e ricercarli i termini di difficile comprensione, i termini di difficile comprensione riconoscere l'argomento, i termini di difficile comprensione creare schemi, schemi che rappresentano gli elementi fondamentali, le parole chiave creare schemi