Warning:
JavaScript is turned OFF. None of the links on this page will work until it is reactivated.
If you need help turning JavaScript On, click here.
The Concept Map you are trying to access has information related to:
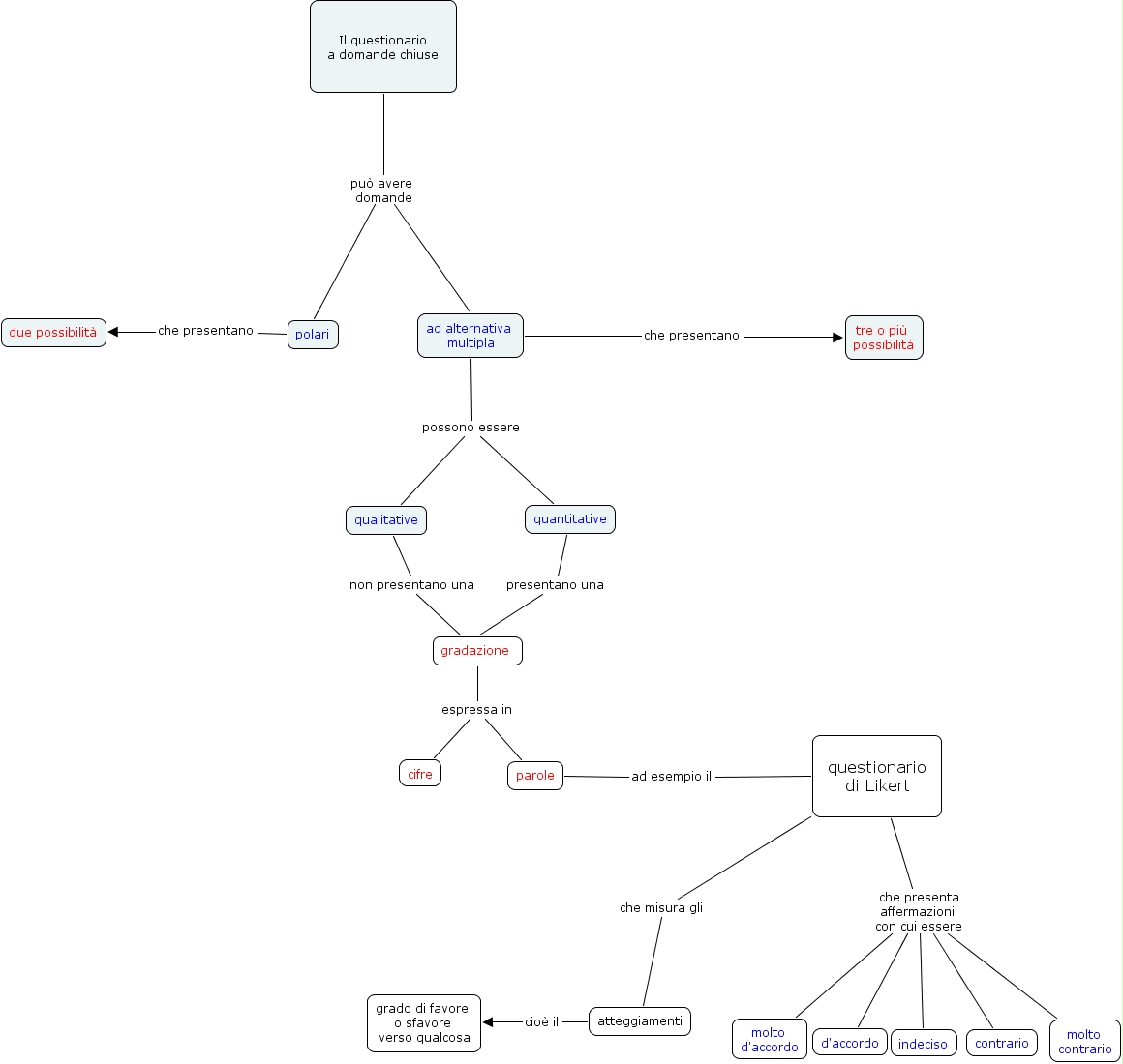
questionario a domande chiuse, ad alternativa multipla possono essere quantitative, Il questionario a domande chiuse può avere domande polari, questionario di Likert che presenta affermazioni con cui essere indeciso, qualitative non presentano una gradazione, ad alternativa multipla possono essere quantitative, questionario di Likert che presenta affermazioni con cui essere molto d'accordo, gradazione espressa in cifre, questionario di Likert che presenta affermazioni con cui essere contrario, polari che presentano due possibilità, atteggiamenti cioè il grado di favore o sfavore verso qualcosa