Warning:
JavaScript is turned OFF. None of the links on this page will work until it is reactivated.
If you need help turning JavaScript On, click here.
The Concept Map you are trying to access has information related to:
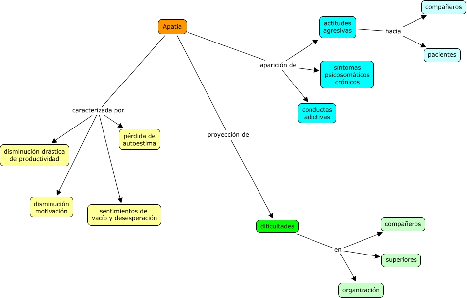
Fase de apatía, Apatía aparición de actitudes agresivas, Apatía caracterizada por disminución motivación, Apatía aparición de conductas adictivas, Apatía proyección de dificultades, dificultades en compañeros, actitudes agresivas hacia compañeros, Apatía caracterizada por pérdida de autoestima, Apatía aparición de síntomas psicosomáticos crónicos, Apatía caracterizada por sentimientos de vacío y desesperación, actitudes agresivas hacia pacientes