Warning:
JavaScript is turned OFF. None of the links on this page will work until it is reactivated.
If you need help turning JavaScript On, click here.
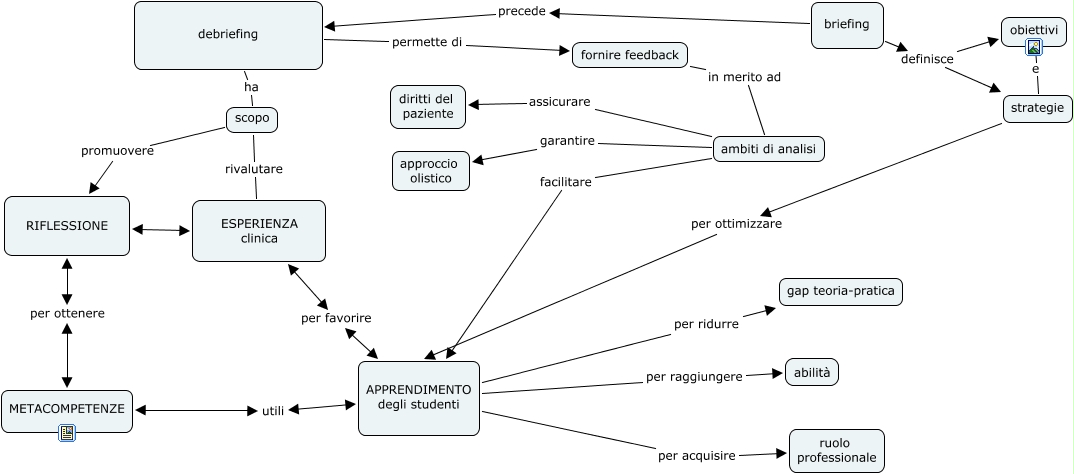
The Concept Map you are trying to access has information related to:
debriefing2, APPRENDIMENTO degli studenti per raggiungere abilità, debriefing permette di fornire feedback, briefing definisce obiettivi, ambiti di analisi facilitare APPRENDIMENTO degli studenti, RIFLESSIONE per ottenere METACOMPETENZE, APPRENDIMENTO degli studenti per ridurre gap teoria-pratica, scopo promuovere RIFLESSIONE, ESPERIENZA clinica per favorire APPRENDIMENTO degli studenti, briefing definisce strategie, strategie per ottimizzare APPRENDIMENTO degli studenti