Warning:
JavaScript is turned OFF. None of the links on this page will work until it is reactivated.
If you need help turning JavaScript On, click here.
The Concept Map you are trying to access has information related to:
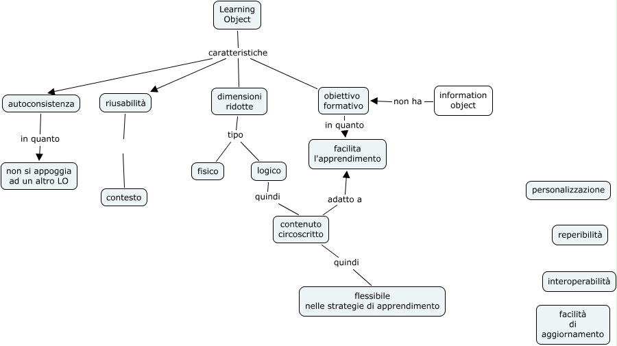
LO caratteristiche, Learning Object caratteristiche riusabilità, dimensioni ridotte tipo logico, Learning Object caratteristiche dimensioni ridotte, autoconsistenza in quanto non si appoggia ad un altro LO, Learning Object caratteristiche autoconsistenza, riusabilità contesto, logico quindi contenuto circoscritto, obiettivo formativo in quanto facilita l'apprendimento, Learning Object caratteristiche obiettivo formativo, contenuto circoscritto quindi flessibile nelle strategie di apprendimento