Warning:
JavaScript is turned OFF. None of the links on this page will work until it is reactivated.
If you need help turning JavaScript On, click here.
The Concept Map you are trying to access has information related to:
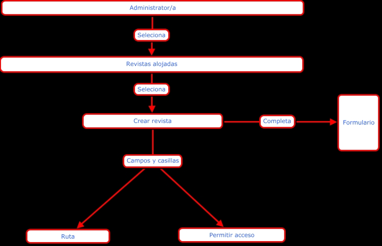
Proceso de creacion de la revista, Crear revista Campos y casillas Ruta, Crear revista Campos y casillas Permitir acceso, Crear revista Completa Formulario, Administrator/a Seleciona Revistas alojadas, Revistas alojadas Seleciona Crear revista