Warning:
JavaScript is turned OFF. None of the links on this page will work until it is reactivated.
If you need help turning JavaScript On, click here.
The Concept Map you are trying to access has information related to:
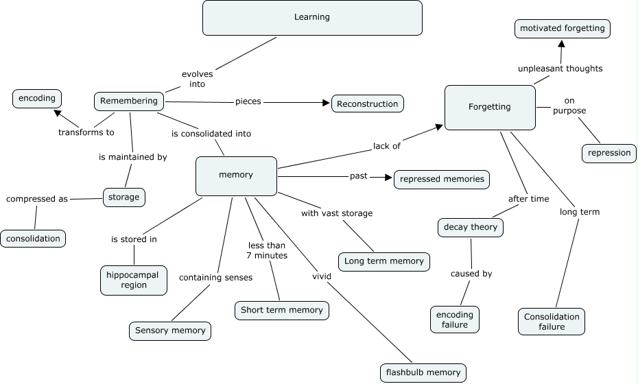
Chapter 6 Kristin Spinella, memory is stored in hippocampal region, memory containing senses Sensory memory, storage compressed as consolidation, Remembering pieces Reconstruction, decay theory caused by encoding failure, memory past repressed memories, memory less than 7 minutes Short term memory, Forgetting unpleasant thoughts motivated forgetting, memory vivid flashbulb memory, Remembering is consolidated into memory