Warning:
JavaScript is turned OFF. None of the links on this page will work until it is reactivated.
If you need help turning JavaScript On, click here.
The Concept Map you are trying to access has information related to:
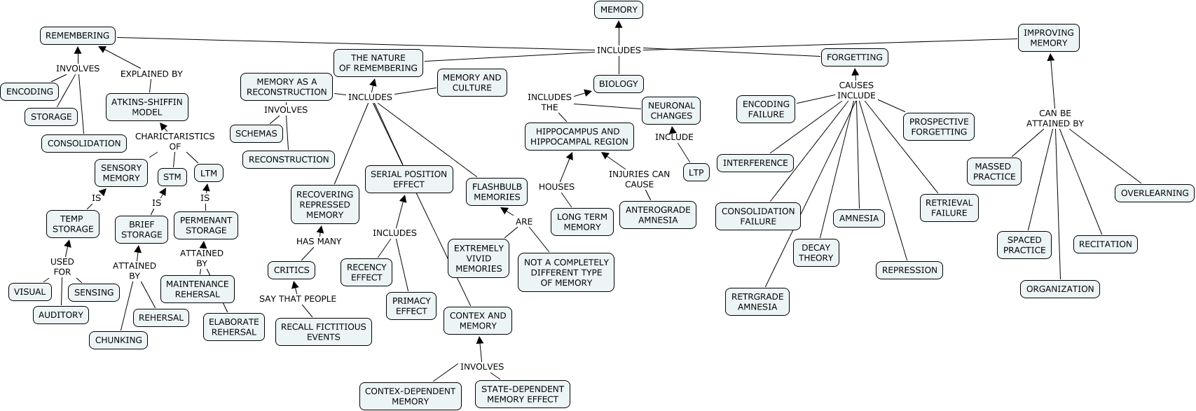
CHAPTER 6 TRACY VILLAFLOR, ATKINS-SHIFFIN MODEL EXPLAINED BY REMEMBERING, AMNESIA CAUSES INCLUDE FORGETTING, VISUAL USED FOR TEMP STORAGE, PERMENANT STORAGE IS LTM, PROSPECTIVE FORGETTING CAUSES INCLUDE FORGETTING, LTP INCLUDE NEURONAL CHANGES, SENSORY MEMORY CHARICTARISTICS OF ATKINS-SHIFFIN MODEL, ENCODING FAILURE CAUSES INCLUDE FORGETTING, MASSED PRACTICE CAN BE ATTAINED BY IMPROVING MEMORY, TEMP STORAGE IS SENSORY MEMORY