Warning:
JavaScript is turned OFF. None of the links on this page will work until it is reactivated.
If you need help turning JavaScript On, click here.
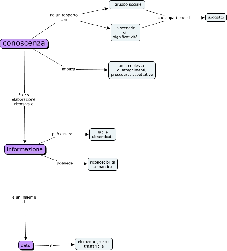
The Concept Map you are trying to access has information related to:
dati infromazione conoscenza, conoscenza implica un complesso di atteggimenti, procedure, aspettative, dato è elemento grezzo trasferibile, informazione può essere labile dimenticato, il gruppo sociale che appartiene al soggetto, conoscenza ha un rapporto con lo scenario di significatività, informazione possiede riconoscibilità semantica, conoscenza è una elaborazione ricorsiva di informazione, informazione è un insieme di dato, lo scenario di significatività che appartiene al soggetto, conoscenza ha un rapporto con il gruppo sociale