Warning:
JavaScript is turned OFF. None of the links on this page will work until it is reactivated.
If you need help turning JavaScript On, click here.
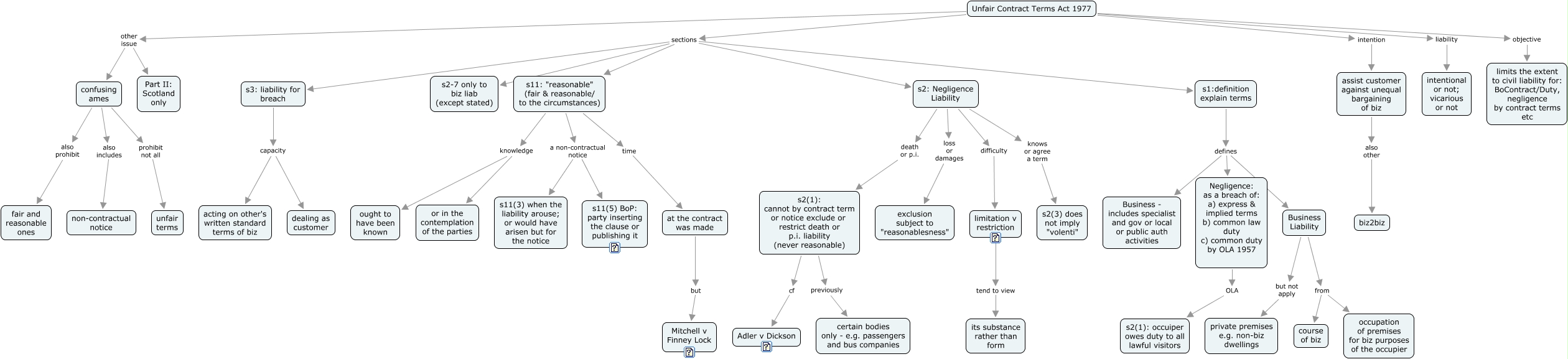
The Concept Map you are trying to access has information related to:
UCTA 1977, s2(1): cannot by contract term or notice exclude or restrict death or p.i. liability (never reasonable) cf Adler v Dickson, assist customer against unequal bargaining of biz also other biz2biz, Negligence: as a breach of: a) express & implied terms b) common law duty c) common duty by OLA 1957 OLA s2(1): occuiper owes duty to all lawful visitors, Business Liability from course of biz, at the contract was made but Mitchell v Finney Lock, Unfair Contract Terms Act 1977 sections s2: Negligence Liability, s11: "reasonable" (fair & reasonable/ to the circumstances) knowledge or in the contemplation of the parties, s1:definition explain terms defines Business Liability, Unfair Contract Terms Act 1977 objective limits the extent to civil liability for: BoContract/Duty, negligence by contract terms etc, s3: liability for breach capacity dealing as customer