Warning:
JavaScript is turned OFF. None of the links on this page will work until it is reactivated.
If you need help turning JavaScript On, click here.
The Concept Map you are trying to access has information related to:
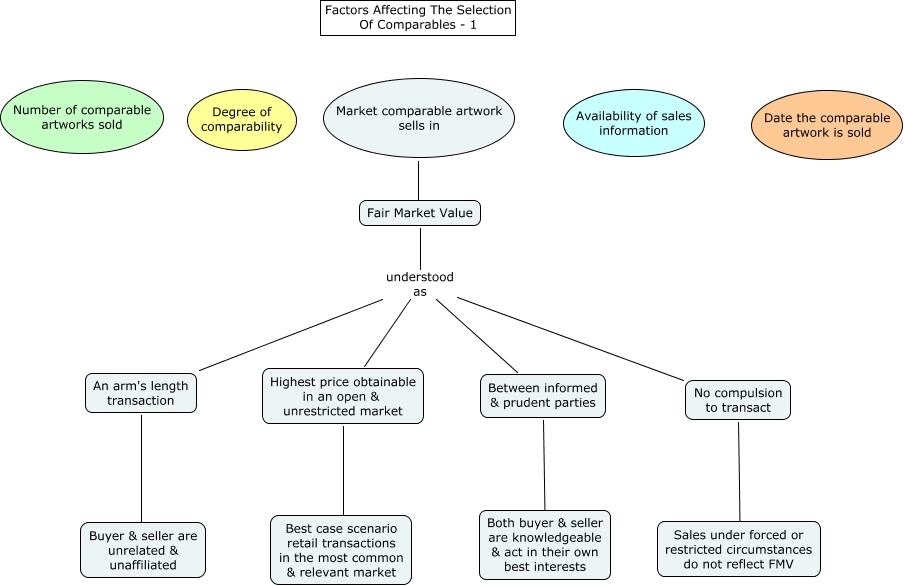
FMV One, Between informed & prudent parties ???? Both buyer & seller are knowledgeable & act in their own best interests, An arm's length transaction ???? Buyer & seller are unrelated & unaffiliated, Highest price obtainable in an open & unrestricted market Best case scenario retail transactions in the most common & relevant market, Fair Market Value understood as No compulsion to transact, Fair Market Value understood as An arm's length transaction, Fair Market Value understood as Between informed & prudent parties, No compulsion to transact ???? Sales under forced or restricted circumstances do not reflect FMV, Fair Market Value understood as Highest price obtainable in an open & unrestricted market, Market comparable artwork sells in ???? Fair Market Value