Warning:
JavaScript is turned OFF. None of the links on this page will work until it is reactivated.
If you need help turning JavaScript On, click here.
The Concept Map you are trying to access has information related to:
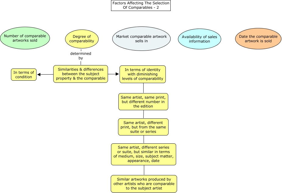
Degree of Comparability Two, Similarities & differences between the subject property & the comparable ???? In terms of identity with diminishing levels of comparability, In terms of identity with diminishing levels of comparability ???? Same artist, same print, but different number in the edition, Same artist, same print, but different number in the edition ???? Same artist, different print, but from the same suite or series, Similarities & differences between the subject property & the comparable ???? In terms of condition, Degree of comparability determined by Similarities & differences between the subject property & the comparable, Same artist, different series or suite, but similar in terms of medium, size, subject matter, appearance, date ???? Similar artworks produced by other artists who are comparable to the subject artist, Same artist, different print, but from the same suite or series ???? Same artist, different series or suite, but similar in terms of medium, size, subject matter, appearance, date