Warning:
JavaScript is turned OFF. None of the links on this page will work until it is reactivated.
If you need help turning JavaScript On, click here.
The Concept Map you are trying to access has information related to:
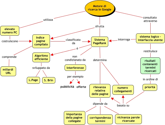
Google2_rev, priorità basata su numero collegamenti, rilevanza relativa delle pagine dipende da vicinanza parole ricercate, rilevanza relativa delle pagine determina numero collegamenti, indice pagine compilato classificato da Sistema PageRank, sistema logico - interfaccia utente consultato attraverso Motore di ricerca in Google, elevato numero PC costruiscono indice pagine compilato, interferenze per esempio pubblicità, risultati contenenti termini ricercati in ordine di priorità, rilevanza relativa delle pagine dipende da importanza della pagine collegate, rilevanza relativa delle pagine determina Sistema PageRank