Warning:
JavaScript is turned OFF. None of the links on this page will work until it is reactivated.
If you need help turning JavaScript On, click here.
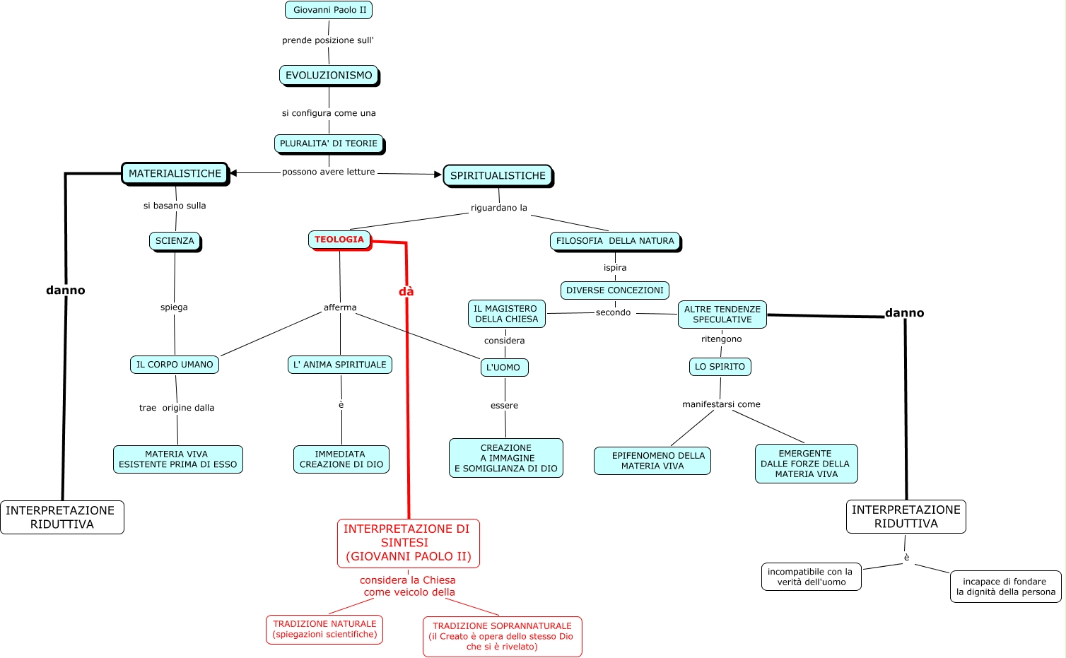
The Concept Map you are trying to access has information related to:
La Chiesa e l'evoluzionismo rev1_carloni, IL CORPO UMANO afferma L' ANIMA SPIRITUALE, PLURALITA' DI TEORIE possono avere letture MATERIALISTICHE, LO SPIRITO manifestarsi come EPIFENOMENO DELLA MATERIA VIVA, ALTRE TENDENZE SPECULATIVE danno INTERPRETAZIONE RIDUTTIVA, LO SPIRITO manifestarsi come EMERGENTE DALLE FORZE DELLA MATERIA VIVA, ALTRE TENDENZE SPECULATIVE ritengono LO SPIRITO, EVOLUZIONISMO si configura come una PLURALITA' DI TEORIE, INTERPRETAZIONE RIDUTTIVA è incompatibile con la verità dell'uomo, MATERIALISTICHE si basano sulla SCIENZA, IL CORPO UMANO trae origine dalla MATERIA VIVA ESISTENTE PRIMA DI ESSO