Warning:
JavaScript is turned OFF. None of the links on this page will work until it is reactivated.
If you need help turning JavaScript On, click here.
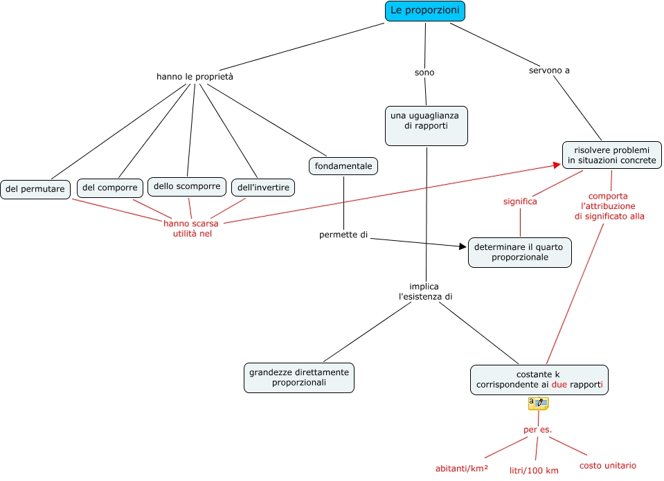
The Concept Map you are trying to access has information related to:
le proporzioni 2, risolvere problemi in situazioni concrete significa determinare il quarto proporzionale, Le proporzioni hanno le proprietà dello scomporre, risolvere problemi in situazioni concrete comporta l'attribuzione di significato alla costante k corrispondente ai due rapporti, Le proporzioni hanno le proprietà del comporre, costante k corrispondente ai due rapporti per es. abitanti/km², una uguaglianza di rapporti implica l'esistenza di grandezze direttamente proporzionali, costante k corrispondente ai due rapporti per es. litri/100 km, Le proporzioni hanno le proprietà del permutare, Le proporzioni sono una uguaglianza di rapporti, Le proporzioni hanno le proprietà fondamentale