Warning:
JavaScript is turned OFF. None of the links on this page will work until it is reactivated.
If you need help turning JavaScript On, click here.
The Concept Map you are trying to access has information related to:
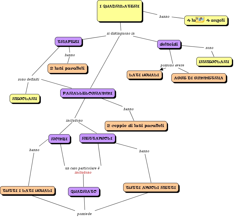
I QUADRILATERI-r, PARALLELOGRAMMI includono ROMBI, I QUADRILATERI si distinguono in deltoidi, deltoidi sono IRREGOLARI, QUADRATO possiede TUTTI ANGOLI RETTI, REGOLARI sono definiti TRAPEZI, I QUADRILATERI si distinguono in PARALLELOGRAMMI, deltoidi possono avere ASSE DI SIMMETRIA, PARALLELOGRAMMI hanno 2 coppie di lati paralleli, PARALLELOGRAMMI sono definiti TRAPEZI, PARALLELOGRAMMI includono RETTANGOLI