Warning:
JavaScript is turned OFF. None of the links on this page will work until it is reactivated.
If you need help turning JavaScript On, click here.
The Concept Map you are trying to access has information related to:
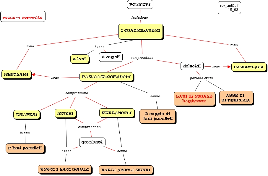
quadrilateri_rev_antalf, deltoidi possono avere ASSE DI SIMMETRIA, ROMBI comprendono quadrati, ROMBI hanno TUTTI I LATI UGUALI, deltoidi possono avere LATI di UGUALE lunghezza, RETTANGOLI comprendono quadrati, 4 lati hanno I QUADRILATERI, POLIGONI includono I QUADRILATERI, PARALLELOGRAMMI sono REGOLARI, deltoidi sono IRREGOLARI, TRAPEZI hanno 2 lati paralleli