Warning:
JavaScript is turned OFF. None of the links on this page will work until it is reactivated.
If you need help turning JavaScript On, click here.
The Concept Map you are trying to access has information related to:
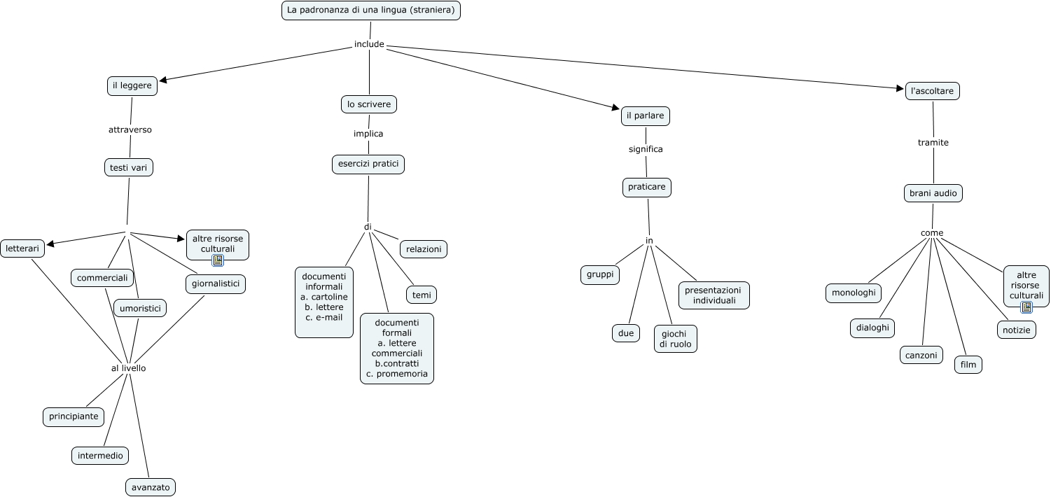
L'apprendimento di una lingua (straniera), La padronanza di una lingua (straniera) include l'ascoltare, lo scrivere implica esercizi pratici, praticare in giochi di ruolo, La padronanza di una lingua (straniera) include lo scrivere, il leggere attraverso testi vari, brani audio come notizie, brani audio come dialoghi, La padronanza di una lingua (straniera) include il leggere, esercizi pratici di relazioni, brani audio come altre risorse culturali