Warning:
JavaScript is turned OFF. None of the links on this page will work until it is reactivated.
If you need help turning JavaScript On, click here.
The Concept Map you are trying to access has information related to:
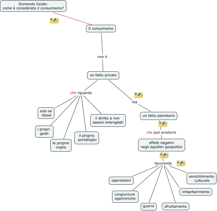
mappa consumismo, effetti negativi negli equilibri geopolitici favorendo sfruttamento, Il consumismo non è un fatto privato, effetti negativi negli equilibri geopolitici favorendo congiunture egemoniche, effetti negativi negli equilibri geopolitici favorendo oppressioni, effetti negativi negli equilibri geopolitici favorendo guerre, effetti negativi negli equilibri geopolitici favorendo imbarbarimento, un fatto privato che riguarda le proprie voglie, effetti negativi negli equilibri geopolitici favorendo annichilimento culturale, un fatto privato che riguarda solo se stessi, un fatto privato che riguarda il proprio portafoglio