IHMC Public Cmaps

        muestra CAMINO
        muestra CA-MI-NO (50 mapas)

            mapa 1 (4 3IMPRENTA - Caul es la tercera revolucion comunicativa.jpg
            mapa 10 (39 Desastres y fenomenos naturales.jpg
            mapa 11 (42 E j de S martin 6ø 2005.jpg
            mapa 12 (47 E. J de San Martin 6ø a¤o 2005.jpg
            mapa 13 (49 E. Jose de S Martin 6ø 2005 Melanie A.jpg
            mapa 14 (60 E. Sector Sur 6ø, 2005.jpg
            mapa 15 (63 E. Villa Grecia 5ø alumna Eneida Rodr¡guez, 2005.jpg
            mapa 16 (66 el agua.jpg
            mapa 17 (70 Es. Jose de san Martin 4ø trabajo en G 2005.jpg
            mapa 18 (71 Esc j de s martin 2005.jpg
            mapa 19 (73 Esc La Herradura, 6ø 2005.jpg
            mapa 2 (7 5. Escuela Villa Grecia, 4ø, alumna Marlon Villareal.jpg
            mapa 20 (74 esc no ident, 2ø, 2005.jpg
            mapa 21 (81 Escuela Jose de San Martin, 4ø, alumna Carol Chong, maestra Silvana Arias; 2005.jpg
            mapa 22 (84 Escuela Jose de San Martin, maestro Eustacio, alumno Kelvin.jpg
            mapa 23 (91 Everest.jpg
            mapa 24 (95 grado 6ø, 2005.jpg
            mapa 25 (101 IPTV.jpg
            mapa 26 (103 Jose de San Martin, 2ø C, alumna Claribel; 24-10-05.jpg
            mapa 27 (104 Kommunikations.jpg
            mapa 28 (122 Mapas conceptuales.jpg
            mapa 29 (124 Me amo como soy - ¨C¢mo puedo mejore.jpg
            mapa 3 (9 6ø esc no ident, 2005.jpg
            mapa 30 (125 mecanica.jpg
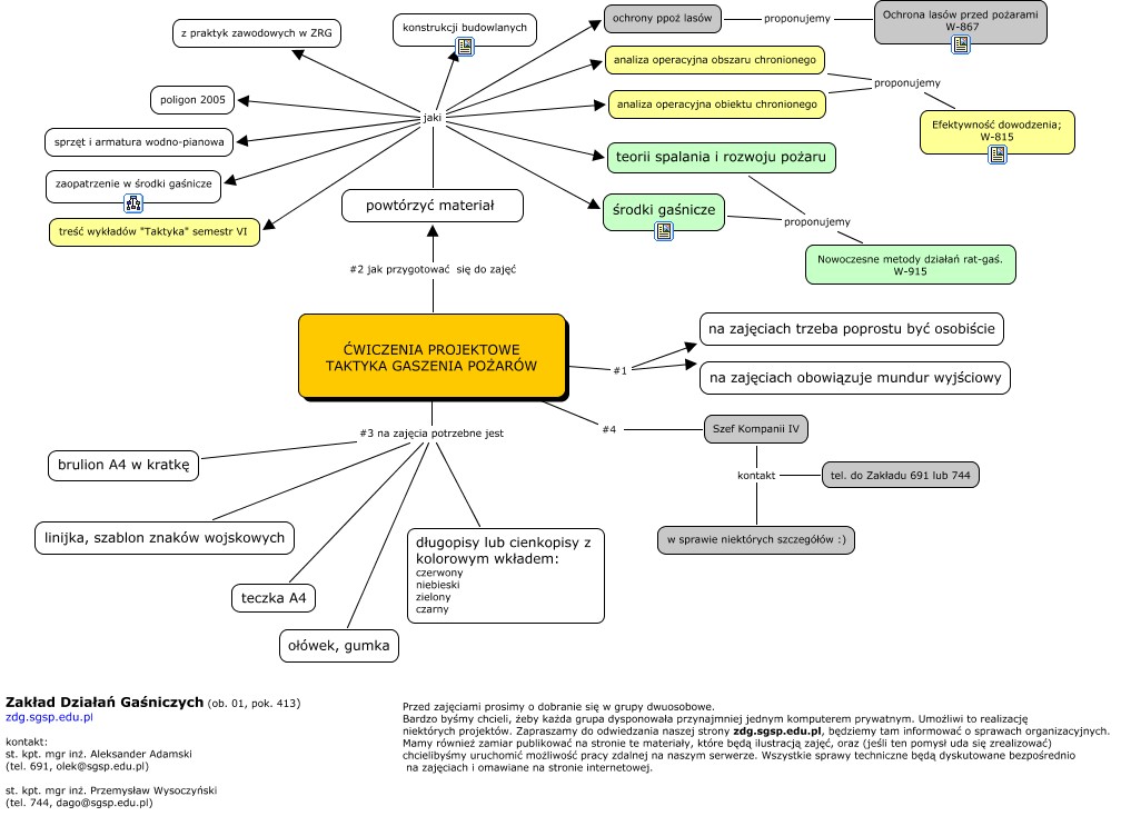
            mapa 31 (127 Na cwiczenia.jpg
            mapa 32 (129 no ident 4ø.jpg
            mapa 33 (130 no ident, 6ø trabajo grupal 2005.jpg
            mapa 34 (131 nutrición.jpg
            mapa 35 (135 PC7 seminarni prace.jpg
            mapa 36 (136 Población de España.jpg
            mapa 37 (137 Proyectos Especiales - Proyectos en desarrollo.jpg
            mapa 38 (138 proyectos integrados.jpg
            mapa 39 (139 prueba.jpg
            mapa 4 (18 Animales.jpg
            mapa 40 (142 Scan10002.jpg
            mapa 41 (158 Scan10020.jpg
            mapa 42 (159 Scan10021.jpg
            mapa 43 (164 Scan10027.jpg
            mapa 44 (166 Scan10038.jpg
            mapa 45 (167 Scan10041.jpg
            mapa 46 (168 Scan10042.jpg
            mapa 47 (177 Tecnología computacional.jpg
            mapa 48 (178 Tecnolog¡a,Esc.San Mart¡n, 5ø,maestra Arcelia de Garibaldi.jpg
            mapa 49 (180 Topographical model (S.Freud) - Description.jpg
            mapa 5 (23 Barakaldoko Historia.jpg
            mapa 50 (184 What are different areas of application of CmapTools.jpg
            mapa 6 (26 CANAL DE PANAMA.jpg
            mapa 7 (31 Conocimiento.jpg
            mapa 8 (34 cores terciárias.jpg
            mapa 9 (37 curriculum.jpg
            Thumbs.db.db