Warning:
JavaScript is turned OFF. None of the links on this page will work until it is reactivated.
If you need help turning JavaScript On, click here.
The Concept Map you are trying to access has information related to:
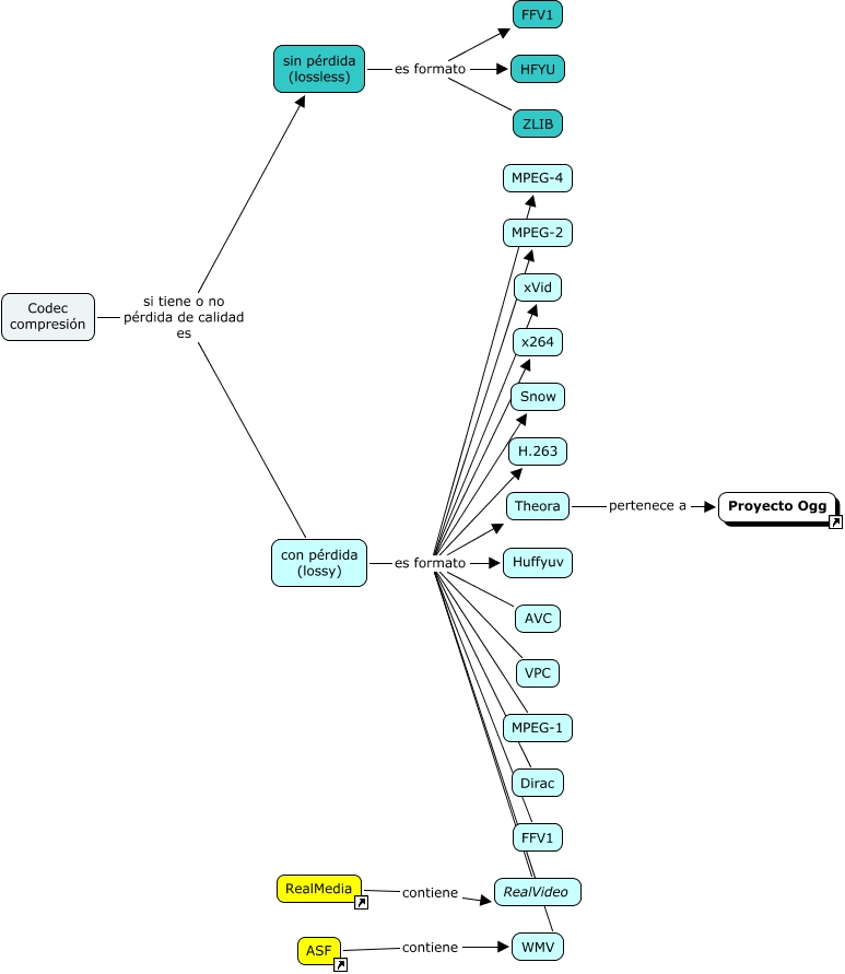
Multimedia-Video, con pérdida (lossy) es formato x264, con pérdida (lossy) es formato FFV1, Theora pertenece a Proyecto Ogg, Codec compresión si tiene o no pérdida de calidad es con pérdida (lossy), con pérdida (lossy) es formato Dirac, con pérdida (lossy) es formato Huffyuv, con pérdida (lossy) es formato Snow, con pérdida (lossy) es formato RealVideo, con pérdida (lossy) es formato VPC, con pérdida (lossy) es formato xVid