IHMC Public Cmaps

    martin_trujillo

        cassettes.gif
        cd-rom.jpg
        CmapToolsTrademark.gif
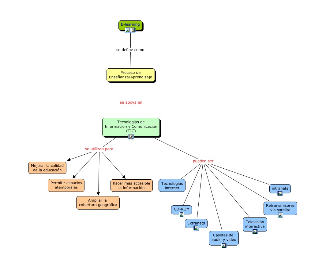
        elearning.jpg
        elearning.htm
        elearning1.jpg
        extranet.jpg
        Intranet.jpg
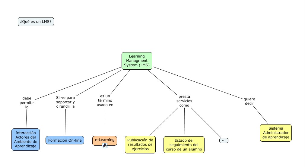
        LMS.jpg
        LMS.htm
        satelite.jpg
        television_interactiva.gif
        TIC.url