Warning:
JavaScript is turned OFF. None of the links on this page will work until it is reactivated.
If you need help turning JavaScript On, click here.
The Concept Map you are trying to access has information related to:
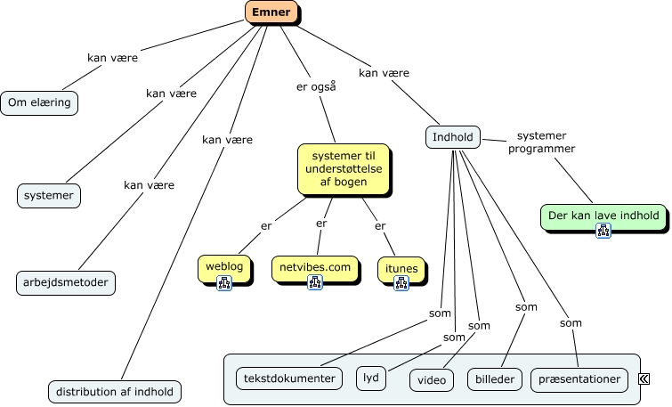
book-1, Emner er også systemer til understøttelse af bogen, Indhold som præsentationer, Emner kan være systemer, Emner kan være Indhold, systemer til understøttelse af bogen er weblog, Indhold som tekstdokumenter, Emner kan være Om elæring, Emner kan være distribution af indhold, Indhold som lyd, systemer til understøttelse af bogen er itunes