Warning:
JavaScript is turned OFF. None of the links on this page will work until it is reactivated.
If you need help turning JavaScript On, click here.
The Concept Map you are trying to access has information related to:
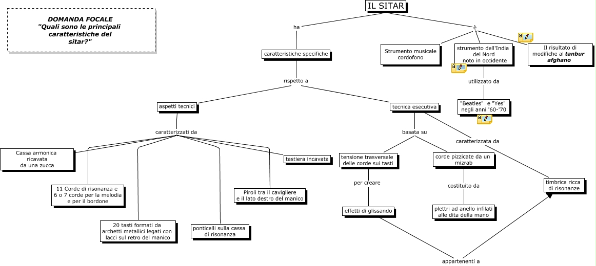
IL SITAR 1, aspetti tecnici caratterizzati da ponticelli sulla cassa di risonanza, caratteristiche specifiche rispetto a tecnica esecutiva, aspetti tecnici caratterizzati da Piroli tra il cavigliere e il lato destro del manico, corde pizzicate da un mizrab costituito da plettri ad anello infilati alle dita della mano, tecnica esecutiva basata su tensione trasversale delle corde sui tasti, IL SITAR è strumento dell'India del Nord noto in occidente, IL SITAR ha caratteristiche specifiche, IL SITAR è Strumento musicale cordofono, strumento dell'India del Nord noto in occidente utilizzato da "Beatles" e "Yes" negli anni '60-'70, caratteristiche specifiche rispetto a aspetti tecnici