Warning:
JavaScript is turned OFF. None of the links on this page will work until it is reactivated.
If you need help turning JavaScript On, click here.
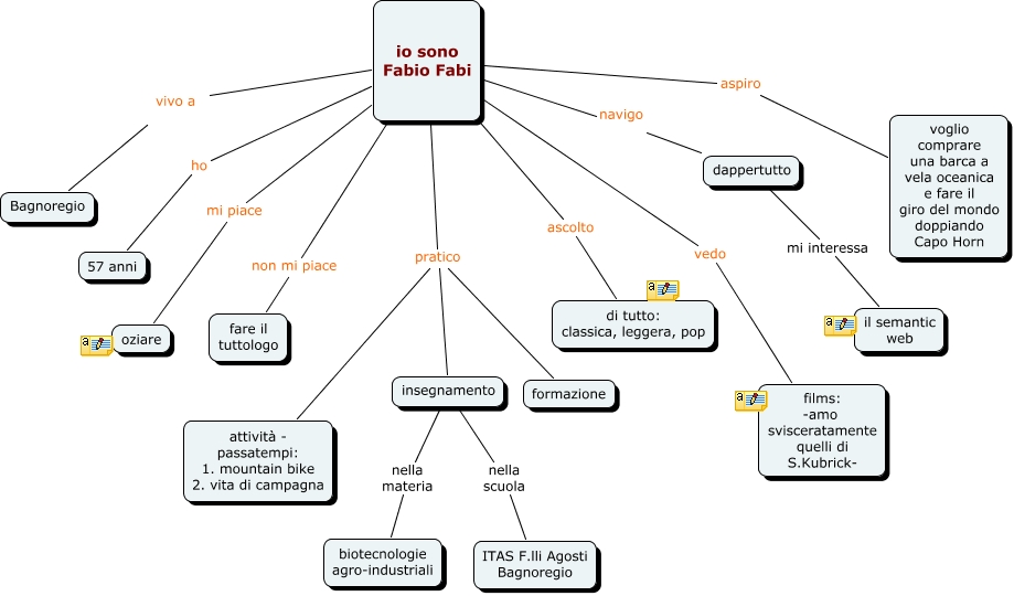
The Concept Map you are trying to access has information related to:
io sono, io sono Fabio Fabi navigo dappertutto, io sono Fabio Fabi vedo films: -amo svisceratamente quelli di S.Kubrick-, io sono Fabio Fabi ascolto di tutto: classica, leggera, pop, io sono Fabio Fabi pratico attività - passatempi: 1. mountain bike 2. vita di campagna, dappertutto mi interessa il semantic web, io sono Fabio Fabi non mi piace fare il tuttologo, io sono Fabio Fabi pratico insegnamento, io sono Fabio Fabi aspiro voglio comprare una barca a vela oceanica e fare il giro del mondo doppiando Capo Horn, io sono Fabio Fabi mi piace oziare, io sono Fabio Fabi pratico formazione