Warning:
JavaScript is turned OFF. None of the links on this page will work until it is reactivated.
If you need help turning JavaScript On, click here.
The Concept Map you are trying to access has information related to:
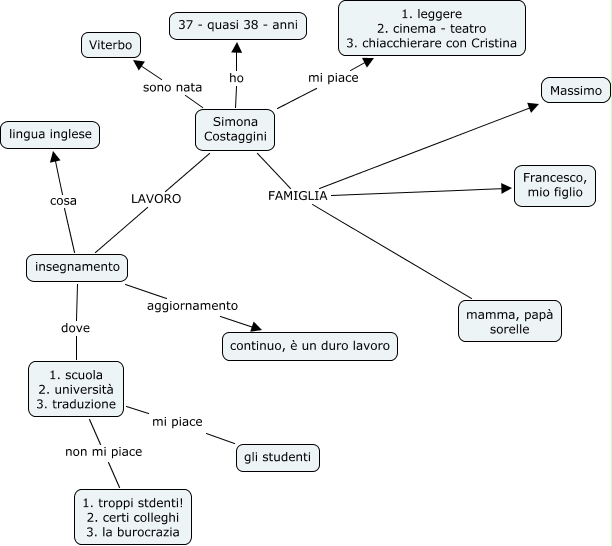
simona costaggini, Simona Costaggini sono nata Viterbo, Simona Costaggini ho 37 - quasi 38 - anni, Simona Costaggini FAMIGLIA Massimo, Simona Costaggini LAVORO insegnamento, insegnamento aggiornamento continuo, è un duro lavoro, insegnamento cosa lingua inglese, Simona Costaggini FAMIGLIA mamma, papà sorelle, 1. scuola 2. università 3. traduzione mi piace gli studenti, Simona Costaggini mi piace 1. leggere 2. cinema - teatro 3. chiacchierare con Cristina, Simona Costaggini FAMIGLIA Francesco, mio figlio