Warning:
JavaScript is turned OFF. None of the links on this page will work until it is reactivated.
If you need help turning JavaScript On, click here.
The Concept Map you are trying to access has information related to:
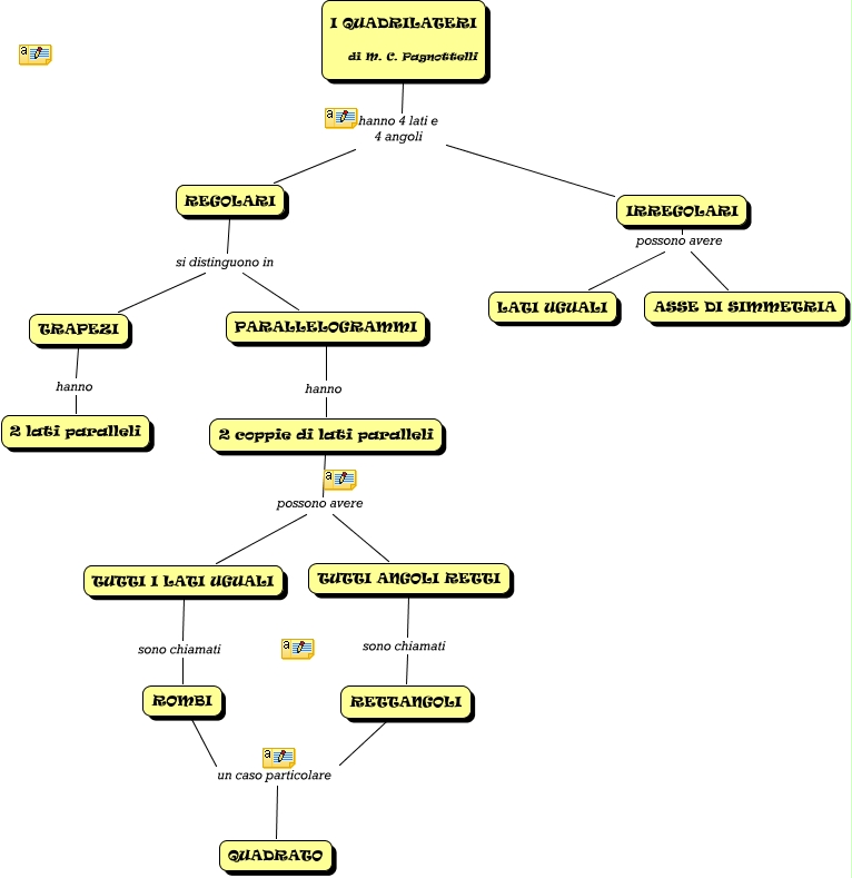
I QUADRILATERI_rev1, IRREGOLARI possono avere LATI UGUALI, REGOLARI si distinguono in TRAPEZI, TRAPEZI hanno 2 lati paralleli, TUTTI ANGOLI RETTI sono chiamati RETTANGOLI, ROMBI un caso particolare QUADRATO, I QUADRILATERI di M. C. Pagnottelli hanno 4 lati e 4 angoli REGOLARI, PARALLELOGRAMMI hanno 2 coppie di lati paralleli, REGOLARI si distinguono in PARALLELOGRAMMI, RETTANGOLI un caso particolare QUADRATO, I QUADRILATERI di M. C. Pagnottelli hanno 4 lati e 4 angoli IRREGOLARI