Warning:
JavaScript is turned OFF. None of the links on this page will work until it is reactivated.
If you need help turning JavaScript On, click here.
The Concept Map you are trying to access has information related to:
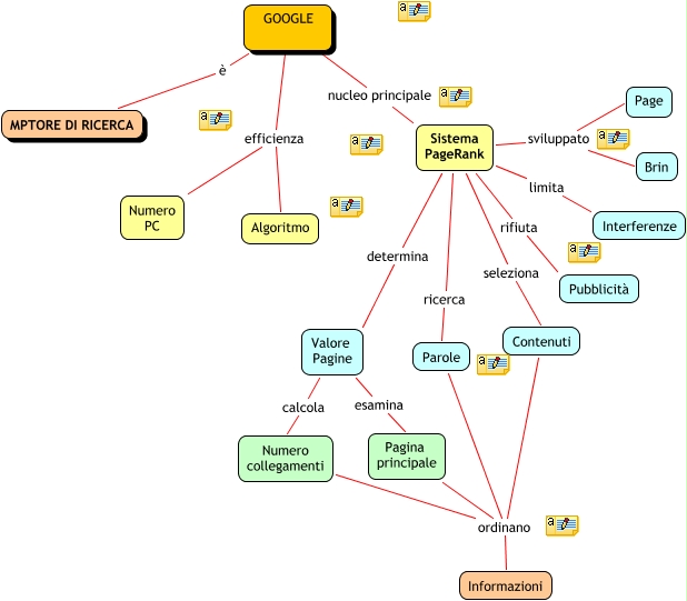
Google_de_francesco, Sistema PageRank determina Valore Pagine, Sistema PageRank sviluppato Page, GOOGLE è MPTORE DI RICERCA, Pagina principale ordinano Informazioni, Numero collegamenti ordinano Informazioni, GOOGLE efficienza Algoritmo, Sistema PageRank ricerca Parole, Valore Pagine esamina Pagina principale, Contenuti ordinano Informazioni, Sistema PageRank limita Interferenze