Warning:
JavaScript is turned OFF. None of the links on this page will work until it is reactivated.
If you need help turning JavaScript On, click here.
The Concept Map you are trying to access has information related to:
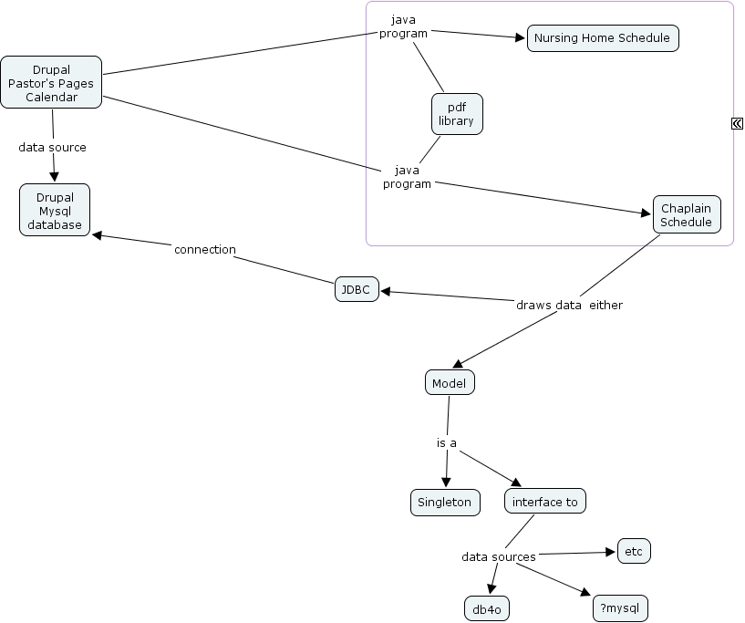
Calendar Letters Project, Chaplain Schedule draws data either Model, interface to data sources etc, pdf library java program Chaplain Schedule, JDBC connection Drupal Mysql database, interface to data sources db4o, Model is a Singleton, pdf library java program Nursing Home Schedule, Drupal Pastor's Pages Calendar java program Nursing Home Schedule, interface to data sources ?mysql, Chaplain Schedule draws data either JDBC