WARNING:
JavaScript is turned OFF. None of the links on this concept map will
work until it is reactivated.
If you need help turning JavaScript On, click here.
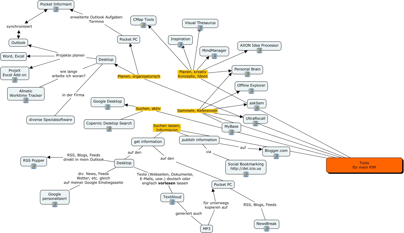
Este Cmap, tiene información relacionada con: Personal Information Management, Tools für mein PIM Sammeln, Referenzen askSam, Tools für mein PIM Planen, kreativ Konzepte, Ideen Visual Thesaurus, Tools für mein PIM Sammeln, Referenzen Personal Brain, Tools für mein PIM Sammeln, Referenzen MyBase, get information auf den Desktop, Desktop Texte (Webseiten, Dokumente, E-Mails, usw.) deutsch oder englisch vorlesen lassen TextAloud, publish information via Social Bookmarking http://del.icio.us, Desktop Projekte planen Outlook, Desktop Projekte planen Word, Excel, Pocket PC erweiterte Outlook Aufgaben Termine Pocket Informant, Pocket PC RSS, Blogs, Feeds NewsBreak, MP3 für unterwegs kopieren auf Pocket PC, Tools für mein PIM Planen, kreativ Konzepte, Ideen Personal Brain, Desktop wie lange arbeite ich woran? Allnetic Worktime Tracker, Desktop Projekte planen ProjeX Excel Add-on, Tools für mein PIM Planen, organisatorisch Desktop, Tools für mein PIM Planen, kreativ Konzepte, Ideen AXON Idea Processor, Tools für mein PIM Suchen, aktiv Google Desktop, Tools für mein PIM Planen, kreativ Konzepte, Ideen Inspiration, Tools für mein PIM Suchen lassen, Informieren get information