Warning:
JavaScript is turned OFF. None of the links on this page will work until it is reactivated.
If you need help turning JavaScript On, click here.
The Concept Map you are trying to access has information related to:
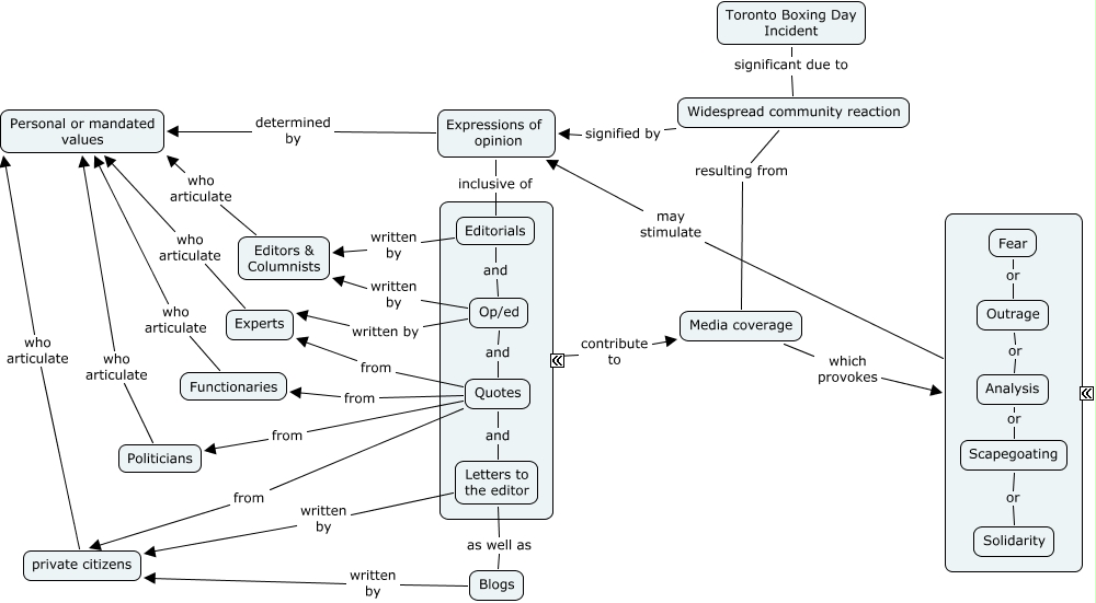
Toronto Boxing Day Incident (Prelim), Expressions of opinion inclusive of Editorials, Op/ed written by Experts, Quotes from Experts, Quotes and Letters to the editor, Quotes from private citizens, private citizens who articulate Personal or mandated values, Functionaries who articulate Personal or mandated values, Op/ed written by Editors & Columnists, Analysis or Scapegoating, Expressions of opinion determined by Personal or mandated values