Warning:
JavaScript is turned OFF. None of the links on this page will work until it is reactivated.
If you need help turning JavaScript On, click here.
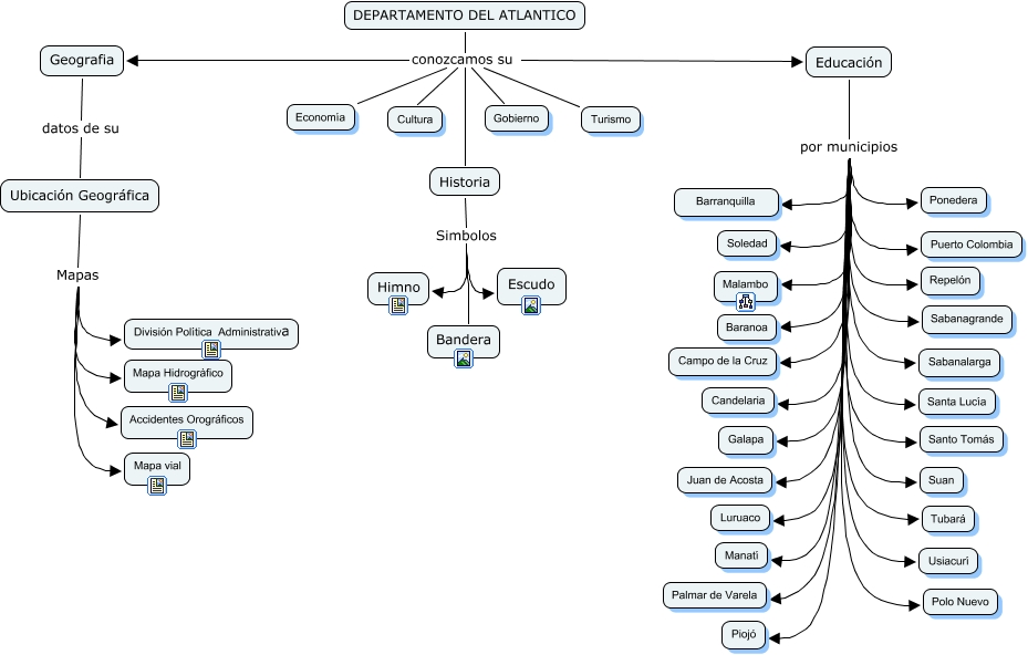
The Concept Map you are trying to access has information related to:
DEPARTAMENTO DEL ATLANTICO, Educación por municipios Polo Nuevo, Educación por municipios Ponedera, Educación por municipios Piojó, Historia Simbolos Bandera, DEPARTAMENTO DEL ATLANTICO conozcamos su Gobierno, Educación por municipios Puerto Colombia, DEPARTAMENTO DEL ATLANTICO conozcamos su Geografia, Ubicación Geográfica Mapas División Política Administrativa, Educación por municipios Soledad, Educación por municipios Santa Lucía