Warning:
JavaScript is turned OFF. None of the links on this page will work until it is reactivated.
If you need help turning JavaScript On, click here.
The Concept Map you are trying to access has information related to:
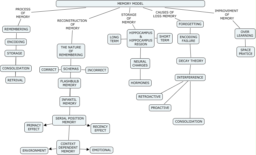
CHAPTER 6 DANETTE NORMAN, FLASHBULB MEMORY FLASHBULB MEMORY INFANTIL MEMORY, FOREGETTING ???? ENCODING FAILURE, THE NATURE OF REMEMBERING ???? PRIMACY EFFECT, FLASHBULB MEMORY FLASHBULB MEMORY INFANTIL MEMORY, CONTEXT DEPENDENT MEMORY ENVIRONMENT, HIPPOCAMPUS & HIPPOCAMPUS REGION ???? NEURAL CHARGES, HIPPOCAMPUS & HIPPOCAMPUS REGION ???? SHORT TERM, MEMORY MODEL CAUSES OF LOSS MEMORY FOREGETTING, THE NATURE OF REMEMBERING ???? CONTEXT DEPENDENT MEMORY, MEMORY MODEL IMPROVEMENT OF MEMORY OVER LEARNING