Warning:
JavaScript is turned OFF. None of the links on this page will work until it is reactivated.
If you need help turning JavaScript On, click here.
The Concept Map you are trying to access has information related to:
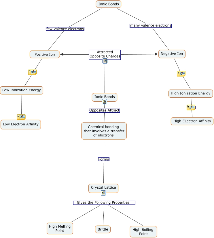
Ionic Bonding, Positive Ion Attracted Opposite Charges Negative Ion, Ionic Bonds few valence electrons Positive Ion, ???? ???? Low Ionization Energy, Ionic Bonds Opposites Attract Chemical bonding that involves a transfer of electrons, Crystal Lattice Gives the Following Properties Brittle, Ionic Bonds many valence electrons Negative Ion, Chemical bonding that involves a transfer of electrons Forms Crystal Lattice, Positive Ion Attracted Opposite Charges Ionic Bonds, Negative Ion ???? High Ionization Energy, Crystal Lattice Gives the Following Properties High Melting Point