Warning:
JavaScript is turned OFF. None of the links on this page will work until it is reactivated.
If you need help turning JavaScript On, click here.
The Concept Map you are trying to access has information related to:
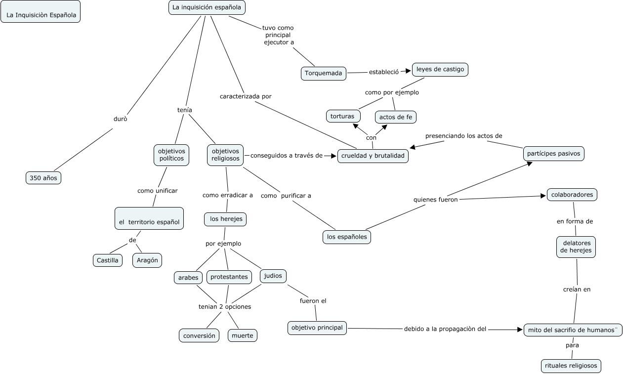
la inquisicion española-revisado, protestantes tenian 2 opciones conversión, objetivos religiosos conseguidos a través de crueldad y brutalidad, objetivos políticos como unificar el territorio español, leyes de castigo como por ejemplo actos de fe, arabes tenian 2 opciones conversión, colaboradores en forma de delatores de herejes, La inquisición española tenía objetivos religiosos, crueldad y brutalidad con actos de fe, Torquemada estableció leyes de castigo, judios fueron el objetivo principal