Warning:
JavaScript is turned OFF. None of the links on this page will work until it is reactivated.
If you need help turning JavaScript On, click here.
The Concept Map you are trying to access has information related to:
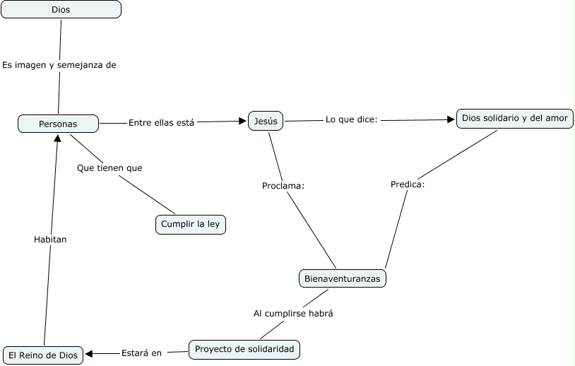
marta y silvia, Jesús Proclama: Bienaventuranzas, Dios solidario y del amor Predica: Bienaventuranzas, Proyecto de solidaridad Estará en El Reino de Dios, Bienaventuranzas Al cumplirse habrá Proyecto de solidaridad, Jesús Lo que dice: Dios solidario y del amor, Personas Entre ellas está Jesús, El Reino de Dios Habitan Personas, Dios Es imagen y semejanza de Personas, Personas Que tienen que Cumplir la ley