Warning:
JavaScript is turned OFF. None of the links on this page will work until it is reactivated.
If you need help turning JavaScript On, click here.
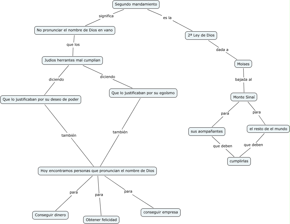
The Concept Map you are trying to access has information related to:
gonzalo carlos y manu, Judios herrantes mal cumplian diciendo Que lo justificaban por su deseo de poder, Segundo mandamiento es la 2ª Ley de Dios, el resto de el mundo que deben cumplirlas, Que lo justificaban por su egoísmo también Hoy encontramos personas que pronuncian el nombre de Dios, Hoy encontramos personas que pronuncian el nombre de Dios para Obtener felicidad, Judios herrantes mal cumplian diciendo Que lo justificaban por su egoísmo, Hoy encontramos personas que pronuncian el nombre de Dios para Conseguir dinero, Monte Sinaí para el resto de el mundo, No pronunciar el nombre de Dios en vano que los Judios herrantes mal cumplian, Que lo justificaban por su deseo de poder también Hoy encontramos personas que pronuncian el nombre de Dios