Warning:
JavaScript is turned OFF. None of the links on this page will work until it is reactivated.
If you need help turning JavaScript On, click here.
The Concept Map you are trying to access has information related to:
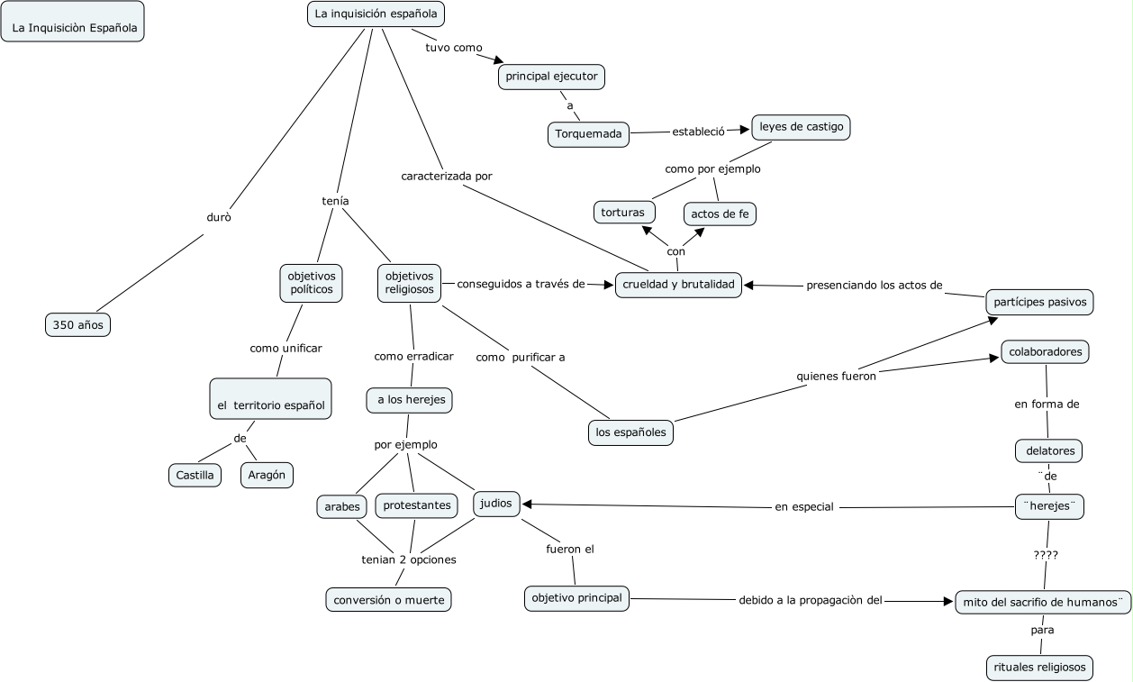
la inquisicion española, judios tenian 2 opciones conversión o muerte, Torquemada estableció leyes de castigo, a los herejes por ejemplo arabes, arabes tenian 2 opciones conversión o muerte, ¨herejes¨ ???? mito del sacrifio de humanos¨, el territorio español de Castilla, objetivos religiosos como purificar a los españoles, leyes de castigo como por ejemplo actos de fe, La inquisición española caracterizada por crueldad y brutalidad, objetivos políticos como unificar el territorio español