Warning:
JavaScript is turned OFF. None of the links on this page will work until it is reactivated.
If you need help turning JavaScript On, click here.
The Concept Map you are trying to access has information related to:
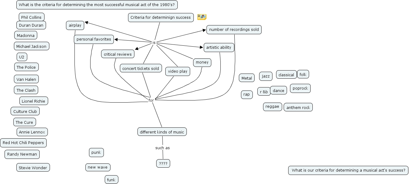
Copy of eightiesmusic, Criteria for determinign success is personal favorites, concert tickets sold for different kinds of music, Criteria for determinign success is number of recordings sold, Criteria for determinign success is critical reviews, video play for different kinds of music, airplay for different kinds of music, Criteria for determinign success is concert tickets sold, artistic ability for different kinds of music, Criteria for determinign success is artistic ability, personal favorites for different kinds of music