Warning:
JavaScript is turned OFF. None of the links on this page will work until it is reactivated.
If you need help turning JavaScript On, click here.
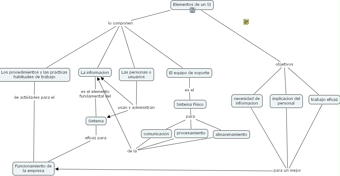
The Concept Map you are trying to access has information related to:
trabajo eficaz para un mejor Funcionamiento de la empresa, Elementos de un SI lo componen La informacion, Elementos de un SI lo componen Las personas o usuarios, Elementos de un SI lo componen El equipo de soporte, Elementos de un SI lo componen Los procedimientos y las practicas habituales de trabajo, comunicaci�n de la La informacion, Los procedimientos y las practicas habituales de trabajo de actiidades para el Funcionamiento de la empresa, Elementos de un SI objetivos trabajo eficaz, Elementos de un SI objetivos necesidad de informacion, Elementos de un SI objetivos implicacion del personal, Sistema eficaz para Funcionamiento de la empresa, implicacion del personal para un mejor Funcionamiento de la empresa, La informacion es el elemento fundamental del Sistema, Sistema F�sico para procesamiento, Sistema F�sico para comunicaci�n, Sistema F�sico para almacenamiento, necesidad de informacion para un mejor Funcionamiento de la empresa, El equipo de soporte es el Sistema F�sico, Las personas o usuarios usan y administran La informacion, Las personas o usuarios usan y administran Sistema, almacenamiento de la La informacion, procesamiento de la La informacion