Warning:
JavaScript is turned OFF. None of the links on this page will work until it is reactivated.
If you need help turning JavaScript On, click here.
The Concept Map you are trying to access has information related to:
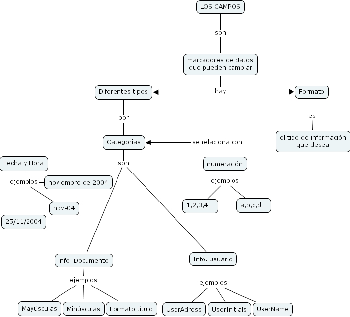
LOS CAMPOS son marcadores de datos que pueden cambiar, Info. usuario ejemplos UserInitials, Info. usuario ejemplos UserName, Info. usuario ejemplos UserAdress, Categorias son info. Documento, Categorias son numeraci�n, Categorias son Fecha y Hora, Categorias son Info. usuario, info. Documento ejemplos May�sculas, info. Documento ejemplos Min�sculas, info. Documento ejemplos Formato t�tulo, marcadores de datos que pueden cambiar hay Formato, marcadores de datos que pueden cambiar hay Diferentes tipos, Formato es el tipo de informaci�n que desea, Fecha y Hora ejemplos nov-04, Fecha y Hora ejemplos noviembre de 2004, Fecha y Hora ejemplos 25/11/2004, numeraci�n ejemplos a,b,c,d..., numeraci�n ejemplos 1,2,3,4..., el tipo de informaci�n que desea se relaciona con Categorias, Diferentes tipos por Categorias